转自:扬子晚报

视觉中国
根据证监会的监管规定,上市公司预计经营业绩发生亏损或者发生大幅变动的,应当及时进行业绩预告。由于业绩预告的“不靠谱”,多家上市公司以及相关当事人曾收到了罚单。“业绩预告与实际差异过大,甚至盈亏性质都发生了变化,可能会导致市场信任丧失,带来个股股价下跌、投资者利益受损,某些业绩变脸情形下,股民可以争取索赔。”江苏传兴律师事务所合伙人丁律师在接受扬子晚报/紫牛新闻记者采访时说。

奥维通信:资金占用超1.9亿,股民“用脚投票”
1月23日收盘后,奥维通信虽然披露业绩预告亏损,但营收由上年同期2.3亿大增至4.5亿-5.2亿。4月21日晚,奥维通信突然披露公司2024年度营业收入将低于3亿元,年报正式披露后公司股票将被实施退市风险警示,股票简称前冠以“*ST”字样。对于业绩修正的原因,公司仅简单解释一是复核业务实质调减营业收入,二是计提存货跌价准备,三是补提往来款信用减值。这样的解释对投资者来说可谓“云里雾里”。
直到4月29日,随着公司审计报告和差错更正的披露,投资者们才恍然大悟:原来奥维通信2023年有8628万本金被上海东和欣及其关联方占用,截至2024年12月31日,资金占用余额已高达19,703.45万元。审计报告还披露:2024年金属制品业务成为上市公司主要营业收入来源。但是由于大额资金被占用也导致金属制品业务经营受到重大影响。令投资者震惊的是,甚至存在部分销售业务通过若干中间环节交易后,存在客户与供应商为同一单位的情况。
4月29日起股票简称变为“*ST奥维”。4月21日至30日,奥维通信连续上演五个跌停板,投资者损失巨大。
扬子晚报/紫牛新闻记者采访了江苏传兴律师事务所证券维权团队的丁冬霞律师。丁律师认为,根据两次审计报告和差错更正反映的问题,不排除奥维通信可能在2023年年报中便已存在虚假记载的问题。初步分析,2024年4月26日至2025年4月21日期间买入的投资者,如果没有全部卖出,可以向奥维通信争取索赔。以上期间买入的投资者可以联系丁律师13072529702咨询如何索赔。

艾艾精工:猝不及防“冠帽”,股民被“封板”
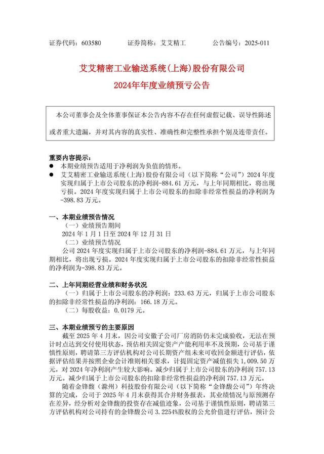
每年1月,上市公司都必须对上一年度的业绩进行汇总总结,如可能发生业绩重大变化或亏损的,必须在1月份进行业绩预告。但是艾艾精工自从披露了2023年三季度之后,至今年4月28日期间,一直静悄悄,无任何公告披露。由于其上年度是盈利状态,2023年归属于上市公司股东的净利润是233.63万元,扣非后净利润166.81万元。所以对于投资者来说,可能1月份没有消息就是好消息。
直到4月28日晚,艾艾精工才带着业绩预告和重磅风险提示“姗姗来迟”。2024年扣非前后的净利润均为负值,且扣除与主营业务无关的业务收入和不具备商业实质的收入后的营业收入低于3亿元,将被实施退市风险警示,股票简称变为“*ST艾艾”。4月29日停牌一天,4月30日开盘便跌停。
公司披露,亏损的原因主要有两个,其一是安徽子公司厂房消防仍未完成验收,预估相关固定资产产能利用率不及预期,聘请第三方评估机构对公司长期资产组未来可收回金额进行评估,计提固定资产减值损失1,009.50万元,对2024年净利润产生较大影响。减少净利润757.13万元,减少扣除非经常性损益的净利润757.13万元。其二是公司投资的金锋馥业绩情况与原预测存在差异,聘请第三方评估机构评估后,预计公允价值变动损失850.00万元,减少归属于上市公司股东的净利润722.50万元。扣除非后净利润不受影响。
截至3月底,艾艾精工有16790位股民,4月30日跌停换手率仅0.03%,这意味着1.6万股民被封。
江苏传兴律师事务所证券维权团队的丁律师认为,根据《上市公司信息披露管理办法》第17条规定,上市公司预计经营业绩发生亏损或者发生大幅变动的,应当及时进行业绩预告。因此,初步判断在2025年2月1日至4月28日期间买入艾艾精工、但没有全部卖出的投资者如有亏损可以争取索赔,以上投资者如有其他疑问与丁律师联系13072529702咨询。
另外,在2025年2月26日收盘时仍持有江苏吴中的股民,在2025年4月25日收盘时仍持有洪田股份的股民,在2025年1月22日至4月21期间买入星光股份但没有全部卖出的股民也有争取索赔的机会。投资者如有其他股票索赔疑问也可与丁律师联系。
扬子晚报/紫牛新闻记者徐兢
校对王丽丽
